Инженерный справочник DPVA.ru (ex DPVA-info)

Проект Карла III Ребане и хорошей компании
 Задвижки, фильтры, кланы, клапаны, виброкомпенсаторы ABRA
Межфланцевые прокладки. Герметики. Уплотнительные материалы

Группа в FaceBook - тыц!



Free counters!

Адрес этой страницы (вложенность) в справочнике dpva.ru:  главная страница  / / Техническая информация / / Физический справочник / / Физика для самых маленьких. Шпаргалки. Школа.  / / Квантовая физика. Гипотеза Планка. Явление фотоэффекта. Уравнение Эйнштейна. Фотоны. Квантовые постулаты Бора.


  Вы сейчас находитесь в каталоге:
   Физика для самых маленьких. Шпаргалки. Школа.   

Квантовая физика. Гипотеза Планка. Явление фотоэффекта. Уравнение Эйнштейна. Фотоны. Квантовые постулаты Бора.

Поделиться:   

Квантовая физика. Гипотеза Планка. Явление фотоэффекта.  Законы фотоэффекта. Уравнение
Эйнштейна. Фотоны. Квантовые постулаты Бора (первый и второй).

ГИПОТЕЗА ПЛАНКА:

Гипотеза Планка. Атомы испускают/поглощают электромагнитную энергию квантами.

ЯВЛЕНИЕ ФОТОЭФЕКТА:

Фотоэффект -  это вырывание электронов из вещества под действием света

Законы фотоэффекта:

Явление фотоэффекта. Законы фотоэффекта. Работа выхода. Красная граница фотоэффекта

Уравнение Эйнштейна:

Явление фотоэффекта. Уравнение Эйнштейна

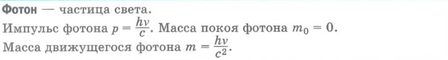
ФОТОНЫ:

Фотон, импульс фотона, масса фотона

КВАНТОВЫЕ ПОСТУЛАТЫ БОРА:

Первый постулат Бора:

Квантовые постулаты Бора. Первый постулат Бора.

Второй постулат Бора:

Квантовые постулаты Бора. Второй постулат Бора.

Поиск в инженерном справочнике DPVA. Введите свой запрос:
Дополнительная информация от Инженерного cправочника DPVA, а именно - другие подразделы данного раздела:
  • Шпаргалки по физике
  • Магия физики. Увлекаем детей физикой. Это Физика бро! Гифки.
  • Понятие вектора. Действия с векторами, их свойства - сложение и вычитание векторов, умножение на число, коллинеарность. Скалярное умножение (произведение) векторов. Проекции, разложение векторов, координаты, действия в координатах, взаимное расположение
  • Основные законы Динамики. Законы Ньютона - первый, второй, третий. Принцип относительности Галилея. Закон всемирного тяготения. Сила тяжести. Силы упругости. Вес. Силы трения - покоя, скольжения, качения + трение в жидкостях и газах.
  • Кинематика. Основные понятия. Равномерное прямолинейное движение. Равноускоренное движение. Равномерное движение по окружности. Система отсчёта. Траектория, перемещение, путь, уравнение движения, скорость, ускорение, связь линейной и угловой скорости.
  • Простые механизмы. Рычаг (рычаг первого рода и рычаг второго рода). Блок (неподвижный блок и подвижный блок). Наклонная плоскость. Гидравлический пресс. Золотое правило механики
  • Законы сохранения в механике. Механическая работа, мощность, энергия, закон сохранения импульса, закон сохранения энергии, равновесие твердых тел
  • Движение по окружности. Уравнение движения по окружности. Угловая скорость. Нормальное = центростремительное ускорение. Период, частота обращения (вращения). Связь линейной и угловой скорости
  • Механические колебания. Свободные и вынужденные колебания. Гармонические колебания. Упругие колебания. Математический маятник. Превращения энергии при гармонических колебаниях
  • Механические волны. Скорость и длина волны. Уравнение бегущей волны. Волновые явления (дифракция. интерференция...)
  • Гидромеханика и аэромеханика. Давление, гидростатическое давление. Закон Паскаля. Основное уравнение гидростатики. Сообщающиеся сосуды. Закон Архимеда. Условия плавания тел. Течение жидкости. Закон Бернулли. Формула Торричели
  • Молекулярная физика. Основные положения МКТ. Основные понятия и формулы. Свойства идеального газа. Основное уравнение МКТ. Температура. Уравнение состояния идеального газа. Уравнение Менделеева-Клайперона. Газовые законы - изотерма, изобара, изохора
  • Геометрическая оптика. Оптические системы. Зеркала. Линзы.
  • Волновая оптика. Корпускулярно-волновая теория света. Волновые свойства света. Дисперсия света. Интерференция света. Принцип Гюйгенса-Френеля. Дифракция света. Поляризация света
  • Термодинамика. Внутренняя энергия. Работа. Количество теплоты. Тепловые явления. Первый закон термодинамики. Применение первого закона термодинамики к различным процессам. Уравнение теплового балланса. Второй закон термодинамики. Тепловые двигатели
  • Электростатика. Основные понятия. Электрический заряд. Закон сохранения электрического заряда. Закон Кулона. Принцип суперпозиции. Теория близкодействия. Потенциал электрического поля. Конденсатор.
  • Постоянный электрический ток. Закон Ома для участка цепи. Работа и мощность постоянного тока. Закон Джоуля-Ленца. Закон Ома для полной цепи. Закон электролиза Фарадея. Электрические цепи - последовательное и параллельное соединение. Правила Кирхгофа.
  • Электромагнитные колебания. Свободные и вынужденные электромагнитные колебания. Колебательный контур. Переменный электрический ток. Конденсатор в цепи переменного тока. Катушка индуктивности ("соленоид") в цепи переменного тока.
  • Электромагнитные волны. Понятие электромагнитной волны. Свойства электромагнитных волн. Волновые явления
  • Магнитное поле. Вектор магнитной индукции. Правило буравчика. Закон Ампера и сила Ампера. Сила Лоренца. Правило левой руки. Электромагнитная индукция, магнитный поток, правило Ленца, закон электромагнитной индукции, самоиндукция, энергия магнитного поля
  • Вы сейчас здесь: Квантовая физика. Гипотеза Планка. Явление фотоэффекта. Уравнение Эйнштейна. Фотоны. Квантовые постулаты Бора.
  • Элементы теории относительности. Постулаты теории относительности. Относительность одновременности, расстояний, промежутков времени. Релятивистский закон сложения скоростей. Зависимость массы от скорости. Основной закон релятивистский динамики...
  • Погрешности прямых и косвенных измерений. Абсолютная, относительная погрешность. Систематические и случайные погрешности. Среднее квадратическое отклонение (ошибка). Таблица определения погрешностей косвенных измерений различных функций.
  • Поиск в инженерном справочнике DPVA. Введите свой запрос:|
    Если Вы не обнаружили себя в списке поставщиков, заметили ошибку, или у Вас есть дополнительные численные данные для коллег по теме, сообщите , пожалуйста.
    Вложите в письмо ссылку на страницу с ошибкой, пожалуйста.