Инженерный справочник DPVA.ru (ex DPVA-info)

Проект Карла III Ребане и хорошей компании
 Задвижки, фильтры, кланы, клапаны, виброкомпенсаторы ABRA
Межфланцевые прокладки. Герметики. Уплотнительные материалы

Группа в FaceBook - тыц!



Free counters!

Адрес этой страницы (вложенность) в справочнике dpva.ru:  главная страница  / / Техническая информация / / Математический справочник / / Решение уравнений и неравенств. Системы уравнений. Формулы. Методы. / / Системы уравнений. Понятие системы уравнений. Свойства систем уравнений. Линейные системы уравнений. Основные методы решения систем уравнений  / / Системы линейных алгебраических уравнений (СЛАУ). Общий вид, матрица системы, СЛАУ в матричной форме, решение СЛАУ. Разновидности СЛАУ - совместная, несовместная, определенная, неопределенная, однородная, неоднородная... Обратная матрица и ее нахождение.


  Вы сейчас находитесь в каталоге:
   Системы уравнений. Понятие системы уравнений. Свойства систем уравнений. Линейные системы уравнений. Основные методы решения систем уравнений   

Системы линейных алгебраических уравнений (СЛАУ). Общий вид, матрица системы, СЛАУ в матричной форме, решение СЛАУ. Разновидности СЛАУ - совместная, несовместная, определенная, неопределенная, однородная, неоднородная... Обратная матрица и ее нахождение.

Поделиться:   

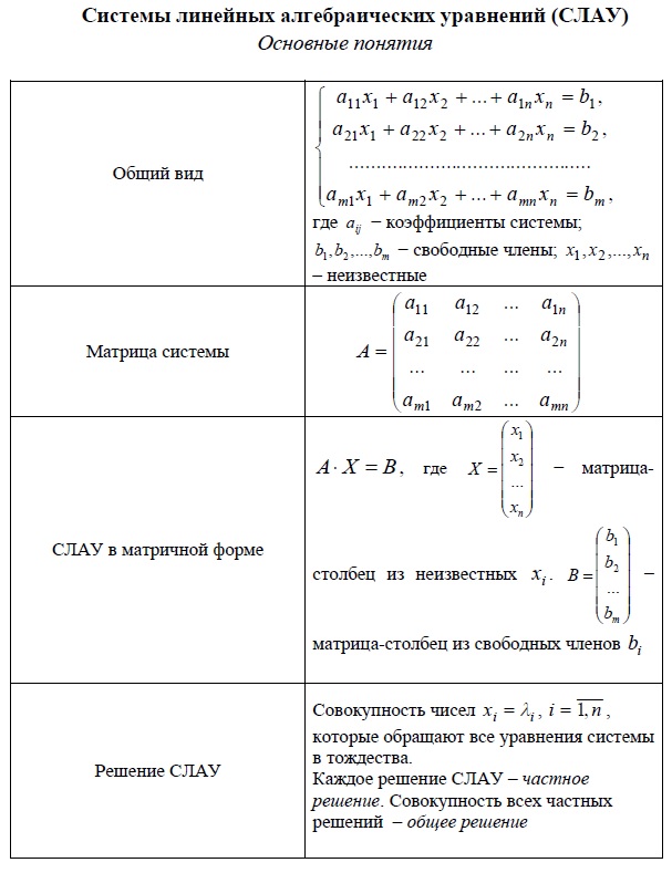
Системы линейных алгебраических уравнений (СЛАУ). Основные понятия. Общий вид, матрица системы, СЛАУ в матричной форме,  решение СЛАУ.

Системы линейных алгебраических уравнений (СЛАУ). Основные понятия. Общий вид, матрица системы, СЛАУ в матричной форме,  решение СЛАУ.
*Бабичева, Болдовская, Справочник по математике. СибАДИ, 2010. (классная книга)

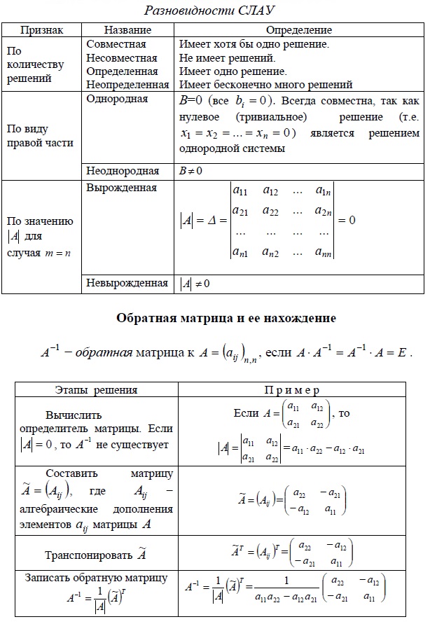
Разновидности систем линейных алгебраических уравнений (СЛАУ) - совместная, несовместная, определенная, неопределенная, однородная, неоднородная, вырожденная, невырожденная. Обратная матрица и ее нахождение. 

Разновидности систем линейных алгебраических уравнений (СЛАУ) - совместная, несовместная, определенная, неопределенная, однородная, неоднородная, вырожденная, невырожденная. Обратная матрица и ее нахождение.
*Бабичева, Болдовская, Справочник по математике. СибАДИ, 2010. (классная книга)

Поиск в инженерном справочнике DPVA. Введите свой запрос:
Дополнительная информация от Инженерного cправочника DPVA, а именно - другие подразделы данного раздела:
  • Системы уравнений. Понятие системы уравнений. Свойства систем уравнений. Линейные системы уравнений с двумя неизвестными. Основные методы решения систем уравнений
  • Вы сейчас здесь: Системы линейных алгебраических уравнений (СЛАУ). Общий вид, матрица системы, СЛАУ в матричной форме, решение СЛАУ. Разновидности СЛАУ - совместная, несовместная, определенная, неопределенная, однородная, неоднородная... Обратная матрица и ее нахождение.
  • Методы решения невырожденных систем линейных алгебраических уравнений (СЛАУ) - по формулам Крамера, матричный способ. Метод Гаусса = метод последовательного исключения неизвестных при решения систем линейных алгебраических уравнений. Наличие решений.
  • Собственные векторы, собственные значения матрицы и их нахождение. Характеристическое уравнение матрицы. Подпространство собственных векторов.
  • Поиск в инженерном справочнике DPVA. Введите свой запрос:|
    Если Вы не обнаружили себя в списке поставщиков, заметили ошибку, или у Вас есть дополнительные численные данные для коллег по теме, сообщите , пожалуйста.
    Вложите в письмо ссылку на страницу с ошибкой, пожалуйста.